《人民警察法》拟删除警察消防工作职责
2026-01-14

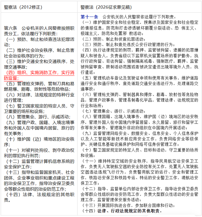
  近日,公安部对外公布了《中华人民共和国人民警察法(修订草案稿)》公开征求意见,对人民警察的职责做了重大修改,其中删除了人民警察消防管理的工作职责。

038.png

  本网站所转载的所有文章版权归原作者所有,内容仅供学习参考之用,不作商用,部分图片源于网络。若在转发过程中涉及到版权问题,请及时与我们联系,我们将尽快妥善处理。


服务热线

4008790508

联系电话:4008790508(15191587797)

电子邮箱:hengruifalv@163.com

公司地址:西安市雁塔区翠华南路佳和中心B座13层

扫码关注
公司二维码

Copyright © 2021 陕西恒锐法律服务股份有限公司 陕ICP备2021009767号-1 官方网站版权所有 

备案图标.png 陕公网安备 61011302001724号


 


联系

4008790508

邮箱

hengruifalv@163.com

微信

hengruifalv@163.com

扫一扫关注公众号